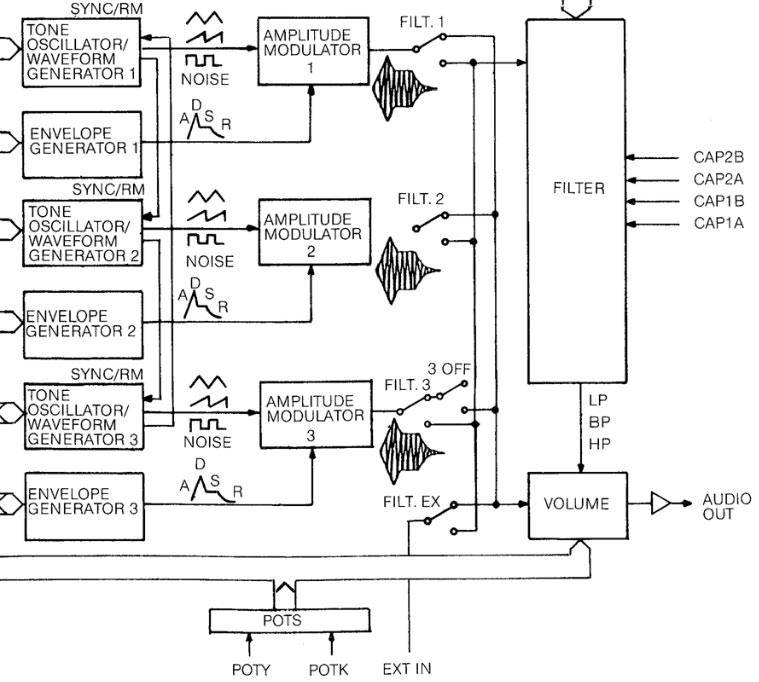
FakeSID - Synth flow

start - synth flow - workflow - arpeggios - background

 


 

copyright: tinyloops.com - contact